使用“扫一扫”即可将网页分享至朋友圈。
证监会万字长文:为何科创板不搞T+0(15问15答)
2019-06-28 20:40:05 来源:金融界网站
6月28日晚间,证监会发文,有关负责人就设立科创板并试点注册制有关问题答记者问,长达一万多字。

其中,基金君整理除了五大重点内容,供投资者参考。
1、为什么没有T+0?
证监会称,T+0(日内回转)交易制度是指当日买入的股票可以当日卖出。通常认为,T+0交易制度可以提高市场的流动性和活跃度,美国、香港等境外市场较多采用。
但从境外经验看,T+0交易制度能够有效运行,需要有合理的投资者结构、适当的对冲工具以及完善的交易监控手段的共同保障,否则极有可能加剧市场的波动,造成系统性风险。
现阶段,我国资本市场仍不成熟,投资者结构中中小散户的占比较大,在现阶段引入T+0制度可能引发以下风险:
一是加剧市场波动。
目前我国A股市场换手率较高,“炒小、炒差、炒新”的现象还比较普遍。
引入T+0制度可能诱使中小投资者更加频繁地交易股票,虚增了市场中的资金供给,对证券价格产生助涨助跌的效果。
二是不利于投资者利益保护。
在T+0的交易制度下,当日买入的股票可以在当日卖出,为高频交易提供了条件。
相比于进行高频交易的专业投资者,中小投资者在交易技术和交易设备方面都处于较为不利的地位,贸然引入T+0制度会造成证券市场的不公平,损害中小投资者的利益。
三是为操纵市场的行为提供了空间。
在现行的交易制度下,通过一买一卖来操纵股票价格至少需要两个交易日的时间,而在T+0的交易制度下,股票可以在一个交易日内多次换手,频繁交易为操纵市场的行为提供了更多便利。
因此,科创板从维护市场稳定运行和保护中小投资者的利益出发,暂未引入T+0的交易制度。
2、科创板发行人存在重大违法违规嫌疑时可以宣布发行注册暂缓生效,或暂停新股发行直至撤销发行注册
在发行上市审核、注册和新股发行过程中,证监会发现发行人存在重大违法违规嫌疑的,可以要求上交所处理,也可以宣布发行注册暂缓生效,或者暂停新股发行,直至撤销发行注册,并对有关违法违规行为采取行政执法措施。
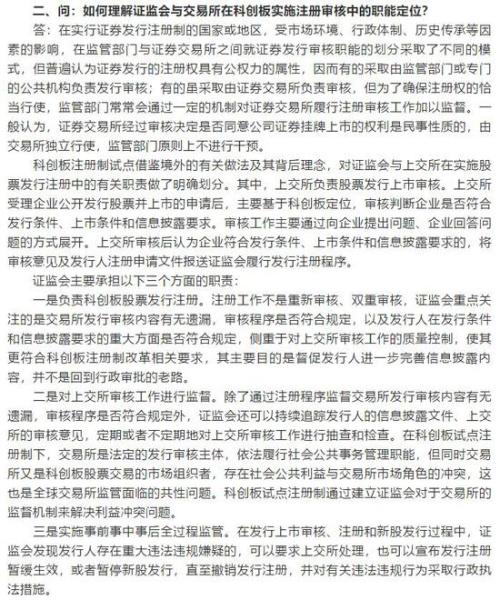
3、科创板注册工作不是重新审核双重审核 并不是回到行政审批的老路
注册工作不是重新审核、双重审核,证监会重点关注的是交易所发行审核内容有无遗漏,审核程序是否符合规定,以及发行人在发行条件和信息披露要求的重大方面是否符合规定,侧重于对上交所审核工作的质量控制,使其更符合科创板注册制改革相关要求,其主要目的是督促发行人进一步完善信息披露内容,并不是回到行政审批的老路。
4、科创板注册制仍然需要负责股票发行注册审核的部门提出一些实质性要求
考虑到我国证券市场发展时间比较短,基础制度和市场机制尚不成熟,市场约束力量、司法保障机制等还不完善,科创板注册制仍然需要负责股票发行注册审核的部门提出一些实质性要求,并发挥一定的把关作用。
一是基于科创板定位,对发行申请人的行业类别和产业方向提出要求。
二是对于明显不符合科创板定位、基本发行条件的企业,证券交易所可以作出终止发行上市审核决定。
三是证监会在证券交易所审核同意的基础上,对发行审核工作以及发行人在发行条件和信息披露要求的重大方面是否符合规定作出判断,对于不符合规定的可以不予注册。
今后,随着投资者逐步走向成熟,市场约束逐步形成,诚信水平逐步提高,有关的要求与具体做法将根据市场实践情况逐步调整和完善。
5、取消暂停上市和恢复上市程序,对应当退市的企业直接终止上市
一方面,退市的标准更加多元客观,减少可调节可粉饰的空间。
一是,在规范类退市标准方面,吸收了最新退市制度改革成果,明确了信息披露重大违法和公共安全重大违法等退市情形。
二是,在交易类退市标准方面,增加了连续20个交易日市值低于3亿元退市的标准,构建了一套包括成交量、股价、股东人数和市值四大类指标组成的交易类退市标准,指标体系更加丰富完整。
三是,在财务类指标方面,不再采用单一的连续亏损退市指标,而是在定性基础上作出定量规定,多维度刻画丧失持续经营能力的主业“空心化”企业的基本特征,引入“扣非净利润为负且营业收入低于一个亿”的退市指标(第一年触及该指标挂*ST,第二年仍触及该指标退市),体现持续经营能力方面的要求。
四是,在其他合规指标方面,增加了信息披露或者规范运作存在重大缺陷等合规性退市指标。
另一方面,退市的程序更加紧凑,具有可预期性。
一是,借鉴美国、香港等境外成熟市场有关退市制度的安排,简化退市环节,取消暂停上市和恢复上市程序,对应当退市的企业直接终止上市,避免重大违法类、主业“空心化”的企业长期滞留市场,扰乱市场预期和定价机制。
二是,压缩退市时间,触及财务类退市指标的公司,第一年实施退市风险警示,第二年仍然触及将直接退市,退市时间较现行标准大幅缩短。
三是,不再设置专门的重新上市环节,因重大违法强制退市的企业,不得提出新的发行上市申请,永久退出市场。
下一步,证监会将督促上交所进一步严格履行退市决策主体责任,切实加强退市实施工作的统筹协调,坚决贯彻退市制度的规范要求,采取有效措施,坚决维护退市制度的严肃性和权威性,切实保障广大投资者合法权益。
以下是证监会最新发布的15问15答原文:















“中华经济网”的新闻页面文章、图片、音频、视频等稿件均为自媒体人、第三方机构发布或转载。如稿件涉及版权等问题,请与
我们联系删除或处理,稿件内容仅为传递更多信息之目的,并不代表认同其内容数据或观点的真实性。
- 声音提醒
- 60秒后自动更新
中华经济网 http://www.newsce.cn/shangye/shangyeguancha/15540869768927.html 华夏晚报网 http://www.hdaily.cn/a/201904/2019040124982.html 财经新闻网 http://www.chnews.net/article/201904/59359.html 西北新闻网 http://www.xc27.com/finance/cjpl/2019-04-01/37335.html 中国金融网 http://www.chinajrw.net/news/040130619.html 中国西财网 http://www.xc07.com/Html/?20383.html 每日经济网 http://www.mrjjc.com/news/20190401/95305.html 百家新闻 http://baike.newsce.cn/hnews/2019040114502.html 第一产经网 http://www.c-jw.com/chanjing/redian/2019-04-01/27245.html MSN财经 http://www.msnnews.cn/finance/gd/155408684566037.html
10:5412月12日,双十二来临之际,《南方周末》的一篇报道就解开了不少人的困惑,南极人品牌所有商品均不自己生产,品牌的拥有方南极电商只是品牌的运营方和吊牌的出售者。网上的南极人店铺有多少呢?目前南极人旗下全品牌授权经销商有846家,合作经销商3427家,授权店铺4442家。从2018年年初至今,南极人已经14次被国家质监部门及地方消费者协会拉入不合格产品黑名单。这样的滥授权,会不会毁掉南极人这个品牌?
01:44带你深入解读电竞椅--看得见的外观,看不见的材质
00:31央行连续第十四个交易日不开展逆回购操作,今日无逆回购到期。
08:00【黑田东彦:日本央行需要维持宽松政策一段时间】日本央行已经做出调整,以灵活地解决副作用和长期收益率的变化。央行在7月政策会议的决定中明确承诺将利率在更长时间内维持在低水平。(日本静冈新闻)
08:00澳洲联储助理主席Bullock:广泛的家庭财务压力并非迫在眉睫,只有少数借贷者发现难以偿还本金和利息贷款。大部分家庭能够偿还债务。
08:00【 美联储罗森格伦:9月很可能加息 】美联储罗森格伦:经济表现强劲,未来或需采取“温和紧缩”的政策。美联储若调高对中性利率的预估,从而调升对利率路径的预估,并不会感到意外。
08:00美联储罗森格伦:经济表现强劲,未来或需采取“温和紧缩”的政策。美联储若调高对中性利率的预估,从而调升对利率路径的预估,并不会感到意外。
08:00美联储罗森格伦:鉴于经济表现强劲,未来或需采取“温和紧缩的”政策。
08:00印尼央行:预计2019年经济增速在区间低端。
08:00【印度官员:央行必要时将干预卢比汇率】外媒援引印度官员表示,印度政府对卢比的下跌感到担忧; 央行必要时将干预卢比汇率。驻:印度卢比兑美元周一一度下跌1.2%,创下一个月以来的最大跌幅,跌到72.5587的纪录低点,并引领亚洲新兴市场货币下跌。
08:00【人大教授:社保新规若严格执行 企业负担将增长50% 】人大财政金融学院副教授马光荣表示,如果现有参保职工严格按照实际工资作为缴费基数,同时法定缴费率严格按照28%执行的话,整个企业部门的社保缴费负担上升50%左右,企业的用工成本会上升7.5%,企业的利润会下降8.2%。短期之内,因为工资有黏性,所以社保费负担的上升主要由企业承担;但是中长期看的话,用工成本上升导致部分制造业企业可能会出现外迁,工人工资会下降。
08:00新华社援引专家分析认为,8月份菜价、肉价波动,主要是季节性因素所致,后期食品价格、服务价格、工业消费品价格仍将保持温和水平,通胀压力没有明显增加。
08:00【洪磊:税收制度是私募基金健康发展的保障】中国证券投资基金业协会会长洪磊表示,税收制度是私募基金健康发展的保障。应当坚持税收法定原则,遵循《基金法》确立的基金属性和税收法律确定的规则,全面审视和调整基金行业税收政策。在私募基金税收征管过程中,应当明确区分作为管理人的合伙企业和作为基金产品的合伙企业,依合伙企业不同收入的性质,准确适用税种和税率。(中证报)
08:00欧盟首席英国退欧事务谈判官Barnier:在未来6到8周达成脱欧协议是“现实的“。
08:00





