使用“扫一扫”即可将网页分享至朋友圈。
你还在纠结垃圾怎么分类 概念股已连续涨停
6月10日至21日,10个交易日,盛运环保(300090,诊股)区间涨幅90%、维尔利(300190,诊股)56%、龙马环卫(603686,诊股)53%、上海环境(601200,诊股)36%......
如果要说这几天市场里什么最热,可能要算这些专干“垃圾”活的公司了。

随着6月初针对垃圾分类一系列政策的集中出台,相关概念板块获得资金关注。
垃圾分类,设备先行。
有分析人士表示,垃圾分类从收集、运输到处置将全程分类,否则“先分后混”将失去意义。因此,产业链中的环卫设备、餐厨垃圾处置、垃圾焚烧等领域或将迎来投资机遇。
在巨大的机遇面前,A股产业链上哪些上市公司已经做好了准备?投资者又该如何把握?
维尔利:湿垃圾处理稀缺标的
何为湿垃圾?简言之就是,餐厨垃圾、厨余垃圾等易腐垃圾。
公司的主要业务恰好精准契合。在主营业务方面,公司及主要子公司继续专注开拓垃圾渗滤液、餐厨垃圾处理业务、大型沼气处理工程、生活垃圾综合处理、工业节能、VOC污染治理 等业务。
餐厨垃圾:

厨余垃圾:

正如公司在年报中所表述的,目前公司采用EMBT技术建设的第一个绍兴厨余项目已投入运行,且公司在2018年9月中标的上海松江湿垃圾资源化处理工程中的设备,金额超过1亿元。
国盛证券认为,餐厨及厨余为主的湿垃圾有机质多、热值低,不宜与普通垃圾混燃,需经过厌氧发酵等工艺专项处置,因此能够提供餐厨垃圾技术及设备供应的上市公司将有望获益。
2018年,公司实现营收20.65亿元,较去年同期增长45.64%;净利润为2.32亿元,较上年同期增长67.53%;扣非净利润2.17亿元,较上年同期增长48.58%。
龙马环卫:受益垃圾分类装备需求提升
6月18日晚,龙马环卫公告称中标河南省安阳高新区市政管理处安阳高新环卫一体化项目,项目承包年限30年,年化合同金额4471.82万元,合同总金额13.42亿元。

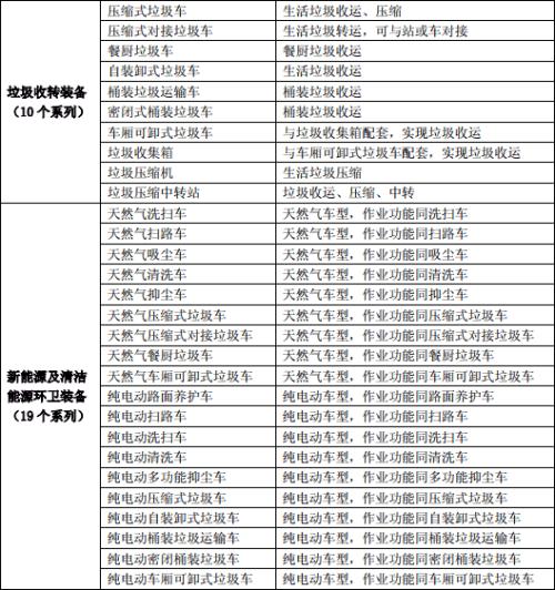
据披露,龙马环卫是中国专业化环卫装备、环卫服务主要供应商之一,主营业务是环卫清洁装备、垃圾收转装备、新能源及清洁能源环卫装备等环卫装备的研发、生产与销售以及环卫产业运营服务。
主要产品方面,龙马环卫系列产品包括环卫清洁装备、垃圾收转装备、新能源及清洁能源环卫装备 3 大类共 43 个系列。
部分产品如:

有市场人士认为,随着垃圾分类政策的持续加码,环卫装备的需求将提升,尤其是湿垃圾的收运装置,龙马环卫作为环卫装备龙头企业,将充分受益。
上海环境:热值效率提升利好区域龙头

在主营业务生活垃圾框架中的焚烧发电方面,截至2018年末,深耕上海市场的上海环境投资、建设、运营生活垃圾焚烧发电项目共 19 个,主要分布在上海、成都、青岛、威海、漳州、南京、洛阳、太原等地。
光大证券(601788,诊股)认为,对于垃圾焚烧企业来说,通过垃圾分类降低生活垃圾整体含水率后,相关企业可受益垃圾焚烧热值的提升。具体而言,低位热值的提升可进一步提高吨垃圾发电量,从而提升焚烧处理盈利能力。

硬实力方面,据披露,公司不仅拥有国内首个建设千吨级、进口炉排技术的生活垃圾焚烧发电项目,正在运营目前国内规模最大的生活垃圾焚烧发电厂(3000 吨/日),同时还在建设目前世界规模最大的生活垃圾焚烧发电厂(6000 吨/日)。
公司日前披露21.7亿元可转债项目网上中签及网下配售公告。据披露,可转债募资项目就包括威海市文登区生活垃圾焚烧发电项目、成都宝林环保发电厂项目等。

不过光大证券也认为,垃圾分类在提升吨垃圾发电量从而提高盈利能力的同时也会在一定程度上影响入厂垃圾量的总量,从而影响整体的营业收入水平。
此外,入炉垃圾低位热值的提升可能会导致其超过了焚烧炉的设计低位热值,造成热面布置不够、烟气超温等问题,进而发生锅炉能效降低、损耗加大等负面影响。因此,垃圾焚烧企业需要通过适时的合同和技术调整,避免不必要的损失。
“中华经济网”的新闻页面文章、图片、音频、视频等稿件均为自媒体人、第三方机构发布或转载。如稿件涉及版权等问题,请与
我们联系删除或处理,稿件内容仅为传递更多信息之目的,并不代表认同其内容数据或观点的真实性。
- 声音提醒
- 60秒后自动更新
中华经济网 http://www.newsce.cn/shangye/shangyeguancha/15540869768927.html 华夏晚报网 http://www.hdaily.cn/a/201904/2019040124982.html 财经新闻网 http://www.chnews.net/article/201904/59359.html 西北新闻网 http://www.xc27.com/finance/cjpl/2019-04-01/37335.html 中国金融网 http://www.chinajrw.net/news/040130619.html 中国西财网 http://www.xc07.com/Html/?20383.html 每日经济网 http://www.mrjjc.com/news/20190401/95305.html 百家新闻 http://baike.newsce.cn/hnews/2019040114502.html 第一产经网 http://www.c-jw.com/chanjing/redian/2019-04-01/27245.html MSN财经 http://www.msnnews.cn/finance/gd/155408684566037.html
10:5412月12日,双十二来临之际,《南方周末》的一篇报道就解开了不少人的困惑,南极人品牌所有商品均不自己生产,品牌的拥有方南极电商只是品牌的运营方和吊牌的出售者。网上的南极人店铺有多少呢?目前南极人旗下全品牌授权经销商有846家,合作经销商3427家,授权店铺4442家。从2018年年初至今,南极人已经14次被国家质监部门及地方消费者协会拉入不合格产品黑名单。这样的滥授权,会不会毁掉南极人这个品牌?
01:44带你深入解读电竞椅--看得见的外观,看不见的材质
00:31央行连续第十四个交易日不开展逆回购操作,今日无逆回购到期。
08:00【黑田东彦:日本央行需要维持宽松政策一段时间】日本央行已经做出调整,以灵活地解决副作用和长期收益率的变化。央行在7月政策会议的决定中明确承诺将利率在更长时间内维持在低水平。(日本静冈新闻)
08:00澳洲联储助理主席Bullock:广泛的家庭财务压力并非迫在眉睫,只有少数借贷者发现难以偿还本金和利息贷款。大部分家庭能够偿还债务。
08:00【 美联储罗森格伦:9月很可能加息 】美联储罗森格伦:经济表现强劲,未来或需采取“温和紧缩”的政策。美联储若调高对中性利率的预估,从而调升对利率路径的预估,并不会感到意外。
08:00美联储罗森格伦:经济表现强劲,未来或需采取“温和紧缩”的政策。美联储若调高对中性利率的预估,从而调升对利率路径的预估,并不会感到意外。
08:00美联储罗森格伦:鉴于经济表现强劲,未来或需采取“温和紧缩的”政策。
08:00印尼央行:预计2019年经济增速在区间低端。
08:00【印度官员:央行必要时将干预卢比汇率】外媒援引印度官员表示,印度政府对卢比的下跌感到担忧; 央行必要时将干预卢比汇率。驻:印度卢比兑美元周一一度下跌1.2%,创下一个月以来的最大跌幅,跌到72.5587的纪录低点,并引领亚洲新兴市场货币下跌。
08:00【人大教授:社保新规若严格执行 企业负担将增长50% 】人大财政金融学院副教授马光荣表示,如果现有参保职工严格按照实际工资作为缴费基数,同时法定缴费率严格按照28%执行的话,整个企业部门的社保缴费负担上升50%左右,企业的用工成本会上升7.5%,企业的利润会下降8.2%。短期之内,因为工资有黏性,所以社保费负担的上升主要由企业承担;但是中长期看的话,用工成本上升导致部分制造业企业可能会出现外迁,工人工资会下降。
08:00新华社援引专家分析认为,8月份菜价、肉价波动,主要是季节性因素所致,后期食品价格、服务价格、工业消费品价格仍将保持温和水平,通胀压力没有明显增加。
08:00【洪磊:税收制度是私募基金健康发展的保障】中国证券投资基金业协会会长洪磊表示,税收制度是私募基金健康发展的保障。应当坚持税收法定原则,遵循《基金法》确立的基金属性和税收法律确定的规则,全面审视和调整基金行业税收政策。在私募基金税收征管过程中,应当明确区分作为管理人的合伙企业和作为基金产品的合伙企业,依合伙企业不同收入的性质,准确适用税种和税率。(中证报)
08:00欧盟首席英国退欧事务谈判官Barnier:在未来6到8周达成脱欧协议是“现实的“。
08:00





